
神经管缺陷(NTDs)是一种复杂的多基因疾病,也是影响中枢神经系统的最常见且严重的先天性畸形。研究已发现PCSK9可作为胎儿早期产前诊断NTD的分子标志物,但其导致在神经管发生的具体机制中仍不清楚。2025年8月,来自中国医科大学附属盛京医院的袁正伟研究团队在期刊Advanced Science(IF: 14.1)上发表了一篇题为“PCSK9 Loss-of-Function Disrupts Cellular Microfilament Network via LIN28A/HES5/JMY Axis in Neural Tube Defects”的研究文章。本研究通过将PCSK9敲除胚胎干细胞(ESC)和PCSK9 R46L点突变的诱导多能干细胞(iPSC)分别引入神经类器官(NOs)和神经祖细胞(NPCs)模型,发现PCSK9缺失通过LIN28A/HES5/JMY轴破坏细胞微丝网络,最终导致NTDs的发生。这些发现为NTD的发病机制研究和治疗策略提供了重要见解。

图片来源:《Advanced Science》
(https://pubmed.ncbi.nlm.nih.gov/40788992/)
研究材料与方法
本研究前期从临床检测数据中发现PCSK9缺失与神经管畸形的发生密切相关,所以通过构建PCSK9敲除ESC和PCSK9 R46L点突变的iPSC(由赛业生物提供),分别结合三维神经类器官和二维神经祖细胞分化体系上,利用转录组测序筛选出关键分子JMY,并通过染色质免疫沉淀、荧光素酶报告基因等技术证实HES5转录激活JMY的表达机制。进一步通过免疫共沉淀和溶酶体抑制实验,揭示PCSK9作为分子伴侣介导LIN28A的溶酶体降解途径。并分别在细胞,类器官和斑马鱼模型中,通过基因敲降和过表达实验验证了LIN28A/HES5/JMY轴在神经管发育中的关键作用及表型可逆性。
技术路线
1. PCSK9 敲除 ESC、PCSK9 R46L 点突变 iPSC
2. 并行培养:
- 神经祖细胞诱导分化培养
- 神经类器官诱导分化培养
3. 转录组学测序分析
4. 相关机制验证分析
研究结果
通过对人脑类器官的单细胞数据分析,发现PCSK9在胚胎发育前两个月内高表达,随后迅速下降,后期几乎检测不到。该基因主要表达于顶端放射状胶质细胞(aRG),在部分中间祖细胞和深层投射神经元中低表达,而在其他神经元中极少表达,提示PCSK9在早期神经系统发育中起关键作用。
为探究其功能,技术人员构建了PCSK9基因敲除的胚胎干细胞(PCSK9⁻/⁻ ESC),通过设计靶向第二外显子的gRNA,实现了11个碱基的缺失,导致移码突变及提前终止密码子,影响蛋白质功能结构域。敲除效果经Sanger测序和Western blot验证。
进一步利用神经类器官(NO)系统比较野生型(WT)与PCSK9⁻/⁻ ESC的分化过程。结果显示,PCSK9⁻/⁻ NOs整体形态较小,神经管(NT)结构发育不完全,周长和表面积均显著小于WT NOs。这些结果表明,PCSK9缺失会特异性影响神经管发育并导致类器官尺寸减小。

图1 PCSK9缺失导致NOs大小和NT结构改变
(A)不同发育时间点的人脑类器官中PCSK9表达和统计结果。(B)CRISPR/Cas9介导的PCSK9位点的缺失结果。(C)WT和PCSK9-/- ESC中PCSK9的表达结果 (D)WT和PCSK9-/- NO的代表性图像。(E)NO的直径、周长和表面积的量化结果。[1]
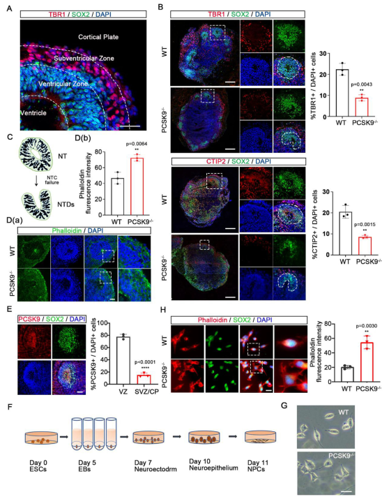
对NOs横截面的免疫荧光染色分析揭示了其内部结构特征。通过SOX2与TBR1共标记,可区分NPCs与成熟神经元。NOs在三个区域形成类神经管(NT)结构:脑室区(VZ,富含NPCs)以及脑室下区/皮质板(SVZ/CP,富含成熟神经元)。在野生型(WT)NOs中,NT结构完整,成熟神经元(TBR1⁺、CTIP2⁺)均匀分布于NPCs周围;而PCSK9缺失导致成熟神经元减少、NPCs排列紊乱,并阻碍典型环状NT结构的形成。神经管闭合(NTC)失败是神经管畸形(NTDs)的重要原因,常伴随细胞骨架异常。鬼笔环肽染色显示,PCSK9⁻/⁻ NOs中NT区域细胞排列混乱,微丝表达增强,符合NTC障碍特征。
为进一步验证PCSK9与NTDs的关联,构建了PCSK9 R46L突变体及VANGL2⁻/⁻ iPSCs来源的NOs(其中PCSK9R46L和VANGL2-/- PSCs由赛业生物提供)。免疫荧光显示,两者均出现成熟神经元减少及环状NT结构缺失,表型与PCSK9⁻/⁻类似。结合单细胞数据库分析,PCSK9在发育过程中主要定位于顶端放射状胶质细胞(aRG),属于NPCs亚群。WT NOs中PCSK9确实富集于SOX2⁺ NPCs区域,其缺失可能引起NPCs分化异常,导致结构畸形。为进一步探究细胞表型,将WT与PCSK9⁻/⁻ ESCs诱导分化为NPCs进行培养。WT NPCs呈典型长梭形,而PCSK9⁻/⁻ NPCs则表现为多分支、排列杂乱的异常形态,通常与细胞骨架紊乱相关。微丝染色进一步证实,PCSK9⁻/⁻ NPCs结构混乱、分支增多,荧光强度增强,说明PCSK9缺失引起NPCs内细胞骨架结构异常。

图2 PCSK9缺失导致NPC中的细胞微丝紊乱
(A)NOs表现出三种不同的NT结构:心室、心室区 (VZ)和心室下区/皮质板SVZ/CP。(B)WT和 PCSK9-/- NO中成熟神经元的免疫荧光染色结果。正方形表示NT结构,而白色圆形或不规则形状表示VZ区域。(C)异常NTC引起的NTD示意图。(D)WT和 PCSK9-/- NO的NT结构中细胞微丝的免疫荧光染色结果。(E)荧光染色显示PCSK9在WT NO的NT结构中的定位和表达结果。(F)NPC诱导培养模型图。(G)WT 和PCSK9-/- NPC的代表性光学结果。(H)WT和PCSK9-/- NPC中细胞微丝的免疫染色结果。[1]
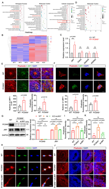
为解析PCSK9缺失引发NT结构异常的机制,研究人员进行了转录组测序分析。共鉴定出3764个差异表达基因(DEGs),其中2392个上调、1372个下调。GO富集分析显示,这些基因在“神经系统发育”等生物学过程,以及“细胞骨架蛋白结合”等分子功能和细胞组分中显著富集,提示PCSK9缺失主要影响神经发育和细胞骨架调控通路,与前期发现的细胞骨架异常导致NTDs相吻合。
进一步筛选出140个与细胞骨架组装相关的关键DEGs,其中肌动蛋白调控因子JMY表达上调最为显著。qPCR验证确认其表达变化具有统计学意义。JMY已知参与Arp2/3复合体介导的微丝成核,由此提出假设:PCSK9缺失通过上调JMY,改变Arp2/3复合体活性,破坏微丝网络,进而影响细胞形态。免疫荧光染色结果显示,在WT神经类器官(NOs)中,JMY正常定位并沿微丝分布;而PCSK9⁻/⁻ NOs的NT结构闭合不全,JMY在细胞核与微丝中广泛高表达,并在NT结构缺口处异常聚集,伴随微丝信号增强。在NPCs层面,PCSK9⁻/⁻组也呈现JMY高表达及多分支紊乱形态。后续功能回复实验证实,抑制JMY表达可有效挽救PCSK9缺失引起的表型:在PCSK9⁻/⁻ NPCs中敲低JMY能改善其多分支形态;在NOs中敲低JMY则促进环状NT结构重建,恢复微丝正常分布,并提高成熟神经元标志物表达。综上,这些结果表明JMY是PCSK9缺失下游的关键效应分子,其失调通过破坏细胞骨架重塑,导致NT结构发育异常。

图3 PCSK9通过JMY调节NPC中微丝网络的形成来影响NT结构
(A)GO分析中与生物过程、分子功能和细胞成分相关的项目结果。(B)细胞骨架蛋白项目中所有DEG的热图。(C)改变基因的qPCR验证的统计结果。(D)细胞骨架蛋白的分子功能相关项目。(E,F)JMY和细胞微丝在NOs(E)和NPCs(F)NT结构上的表达和共定位的免疫荧光染色结果。(G)siJMY拯救实验后WT和PCSK9-/- NPC中PCSK9和JMY蛋白水平的WB结果。(H,I)WT和PCSK9-/NPC中细胞微丝的免疫荧光染色结果。 (J,K)WT和PCSK9-/- NT结构中细胞微丝的免疫荧光染色结果。[1]
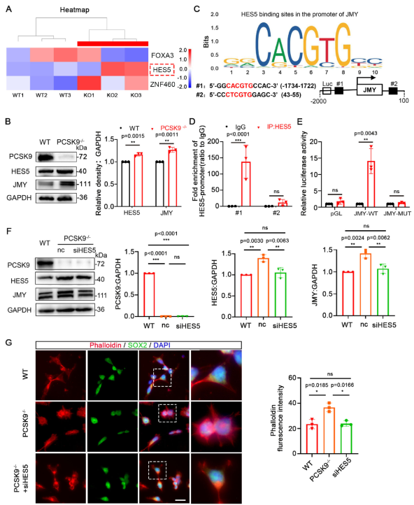
基于转录组数据筛选出三个可能调控JMY的转录因子候选,其中HES5显示出最强的调控潜力。WB实验显示,在PCSK9⁻/⁻组中HES5与JMY表达同步上升,提示HES5可能正向调控JMY。通过JASPAR数据库预测,发现HES5在JMY启动子区存在两个潜在结合位点(#1和#2)。ChIP实验证实HES5在#1位点处显著富集。荧光素酶报告基因实验进一步表明,过表达HES5可显著增强JMY启动子活性。为验证“PCSK9缺失通过HES5上调JMY”的假说,研究人员筛选出高效抑制的HES5 siRNA进行挽救实验。结果显示,抑制HES5可同时恢复JMY的表达水平并改善NPCs的异常形态。综上所述,PCSK9缺失通过转录因子HES5正向调控JMY的表达,进而参与神经发育过程中的基因表达调控与细胞形态维持。

图4 HES5作为转录因子调节JMY表达
(A)转录组数据库中FOXA3、HES5和ZNF460表达水平的热图。(B)WT和PCSK9-/- NO中PCSK9、HES5 和JMY蛋白水平的WB结果。(C)HES5-JMY结合位点的预测。(D)JMY启动子两个位点HES5富集的ChIP-qPCR分析结果。(E)荧光素酶报告基因实验验证HES5表现出针对JMY的转录活性;(F)siHES5拯救实验后NPC中PCSK9、HES5和JMY蛋白水平的WB结果。(G)WT和PCSK9-/- NPC中细胞微丝的免疫荧光染色结果。[1]
既往研究表明,PCSK9可作为分子伴侣,通过溶酶体途径促进靶蛋白降解。基于此,我们推测PCSK9可能通过该途径调控HES5水平。为探索其机制,我们通过Co-IP联合质谱分析发现PCSK9与LIN28A存在相互作用,并在PCSK9缺失时内源性LIN28A水平显著上升。二级质谱及结构对接模拟进一步提示两者可能直接结合。在PCSK9⁻/⁻ NPCs中,溶酶体内LIN28A减少,而细胞质及总LIN28A水平升高,提示PCSK9可能促进LIN28A的溶酶体降解。为进一步验证,我们分别使用CHX抑制蛋白合成和Baf-A1抑制溶酶体活性。结果显示,在CHX处理下,PCSK9⁻/⁻组LIN28A降解减慢;而Baf-A1处理后两组LIN28A水平无差异,说明PCSK9确实通过溶酶体途径调控LIN28A稳定性。免疫荧光显示PCSK9与LIN28A及溶酶体标志物LAMP1存在共定位,且PCSK9缺失导致总LIN28A升高。后续功能回复实验表明,抑制LIN28A可改善PCSK9⁻/⁻ NPCs的多分支形态,恢复NOs中微丝表达并促进NT结构环状重建,同时提高成熟神经元标志物水平。综上,PCSK9缺失通过减少LIN28A的溶酶体降解,进而上调HES5与JMY表达,破坏细胞骨架结构,最终导致神经管形态发生异常。

图5 PCSK9通过溶酶体途径促进LIN28A降解来影响NT结构
(A)PCSK9和LIN28A的Co-IP结果。(B)CHX处理后NPC的LIN28A蛋白水平的WB结果。(C)CHX和 Baf-A1处理后NPC的LIN28A蛋白水平的WB结果。 (D,E)NOs(D)和NPCs(E)NT中PCSK9、LIN28A和 LAMP1的免疫荧光结果。(F)siLIN28A救援后NPC 中PCSK9、LIN28A、HES5和JMY蛋白水平的WB结果。(G)siLIN28A救援的NPC中细胞微丝的免疫荧光染色结果。(H)抑制剂1632救援的下NT结构中的细胞微丝的免疫荧光染色结果。(I)NTD中PCSK9/LIN28A/HES5/JMY调节轴介导的细胞微丝网络组装改变的简化示意图。[1]
在斑马鱼和哺乳动物中,PCSK9均在外胚层早期发育及神经发生阶段持续表达。为探究其功能,他们设计了靶向PCSK9第二外显子的反义吗啉寡核苷酸(MO),诱导25-bp缺失以抑制其表达。结果显示,PCSK9-MO纯合胚胎在48 hpf时出现神经管(NT)结构异常,RT-PCR证实其PCSK9转录水平显著下降。尽管PCSK9-MO单独处理仅引起23%(46/200)的神经管畸形(NTDs)发生率,但进一步实验发现,过表达JMY mRNA可单独诱导NTDs,并与PCSK9-MO产生协同作用:联合处理使NTDs发生率升高至38%(76/200),并伴随死亡率上升。组织切片显示,PCSK9-MO斑马鱼表现为神经管缩短、管腔扩张和神经丝紊乱,联合JMY过表达后这些表型进一步加剧。行为学分析表明,PCSK9-MO及JMY过表达均导致斑马鱼运动能力下降,表现为运动距离、速度和加速度的显著降低,而联合处理组上述参数下降更为明显。综上,斑马鱼模型中PCSK9缺失可导致神经管发育异常,而JMY过表达不仅单独诱发NTDs,还可协同增强PCSK9缺失所引起的表型严重程度与发生率。

图6 JMY加重了斑马鱼中PCSK9缺失引起的NTD
(A)针对斑马鱼第二外显子区域设计PCSK9-MO基础图。(B)PCSK9-MO、JMY-mRNA及其联合给药对斑马鱼NT发育的影响。(C)PCSK9-MO施用后PCSK9表达的RT-PCR检测结果。(D)PCSK9-MO、JMY-mRNA和联合治疗组中斑马鱼NTD的发病率和死亡率百分比。(E)给与JMYmRNA后JMY表达的RT-PCR检测结果。(F)PCSK9-MO、JMY-mRNA和联合给药组中斑马鱼活动的热图像。(G)PCSK9-MO、JMY-mRNA和联合给药组中斑马鱼相关行为的统计分析结果。[1]
研究结论
总的来说,这项研究证明,PCSK9的功能性缺失导致神经管畸形发生是通过LIN28A/HES5/JMY信号轴导致细胞微丝网络组装失常的完整信号通路,为NTD的机制研究和临床干预提供了新靶点。
参考文献:
[1]Li X, Wang R, Luo W, et al. PCSK9 Loss-of-Function Disrupts Cellular Microfilament Network via LIN28A/HES5/JMY Axis in Neural Tube Defects. Adv Sci (Weinh). Published online August 11, 2025. doi:10.1002/advs.202504291







